دمشق-سانا
اعتمدت وزارات الصناعة والاقتصاد والتجارة الخارجية والسياحة والنقل هياكلها التنظيمية الجديدة التي أقرت تماشياً مع مقررات مؤتمر الإصلاح الإداري الذي عقد بدمشق بين الـ 20 والـ 30 من الشهر الماضي.
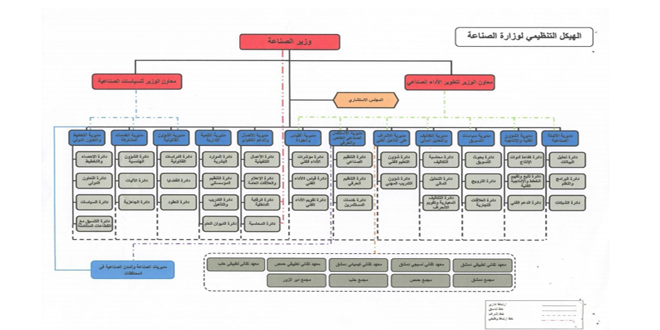
وتضمن الهيكل التنظيمي الجديد لوزارة الصناعة تشكيل مجلس استشاري يرأسه الوزير وتخفيض المستوى الإداري ودمج عدد من المديريات والدوائر وفقاً للعمليات التشغيلية والمهام التي تتشارك بها وتخفيض عدد معاوني الوزير إلى اثنين وتحديد اختصاصهما الأول لتطوير الأداء الصناعي والثاني للسياسات الصناعية.
مديرة التنمية الإدارية في وزارة الصناعة لميس عباس بينت لـ سانا أنه بعد دراسة واقع الهيكل التنظيمي والمديريات في الوزارة والتي كانت تتكون من 15 مديرية بعضها تتداخل مهامها أحيانا ومع الأخذ بعين الاعتبار أن تكون نسبة المديريات الفنية 60 بالمئة والمديريات الإدارية 40 بالمئة خفض عدد المديريات إلى 12 منها 7 فنية تخصصية و 5 مديريات فنية داعمة وإدارية مساندة.
وأشارت عباس إلى بقاء مديريات الصناعة الـ 18 في المحافظات وفي المدن الصناعية الثلاث عدرا بريف دمشق وحسياء في حمص والشيخ نجار في حلب والمدينة الصناعية في دير الزور إضافة إلى مديرية الإشراف على التعليم الفني والتي تتبع لها المعاهد التقانية والتطبيقية في دمشق وحمص وحلب ومجمعات مراكز التدريب المهني في دمشق وحمص وحلب ودير الزور.
ويتضمن الهيكل التنظيمي في وزارة النقل 13 مديرية منها 7 فنية تخصصية و 6 فنية داعمة وإدارية مساندة مع تقليص عدد معاوني الوزير إلى اثنين وتخفيض المستوى الإداري ودمج عدد من المديريات والدوائر وفقاً للعمليات التشغيلية والمهام التي تتشارك بها.
وراعت الهيكلية الجديدة وفق مدير التنمية الإدارية في وزارة النقل جعفر العباس وجود مديرية لشؤون النقل البري وتضم دائرة دراسات النقل البري ودائرة تنظيم قطاع النقل السككي ودائرة خدمات الطرق ووجود مديرية للنقل الطرقي وتضم دوائر شؤون المركبات ونقل البضائع ونقل الركاب والاستثمار ومديرية إجازات السوق ومديرية للنقل البحري ومديرية للنقل الجوي ومديرية للمعلوماتية وأنظمة النقل الذكية ومديرية للقياس
والجودة إضافة إلى مديريات الاتصال والدعم التنفيذي والتعليم المهني والتقني والتخطيط والخدمات المشتركة والتنمية الإدارية والقانونية.
ويتكون الهيكل التنظيمي في وزارة الاقتصاد من عشر مديريات 6 منها فنية تخصصية و4 فنية داعمة وإدارية مساندة مع إلغاء مركز عمل واحد لمعاوني الوزير لينخفض عددهم إلى اثنين مع تغيير المستوى الإداري لبعض المديريات والدوائر.
وبموجب الهيكل التنظيمي الجديد تتألف المديريات المركزية من مديرية التجارة الخارجية ومديرية مقاطعة (إسرائيل) ومديرية السياسات الاقتصادية ومديرية التخطيط وتعزيز التنافسية إلى جانب مديرية التعاون الاقتصادي الدولي ومديرية القياس والجودة ومديرية الاتصال والدعم التنفيذي وكذلك مديرية التنمية الإدارية ومديرية الشؤون القانونية ومديرية الخدمات المشتركة.
واعتمدت وزارة السياحة هيكلاً تنظيمياً جديداً حيث أوضح مدير التنمية الإدارية في الوزارة حسين الحمد أن الهيكل استند إلى تحليل العمليات التشغيلية للمهام التي تنفذها كل مديرية ومدى تقاطعها مع مهام مديريات أخرى والعمل على تجميع المهام المتشابهة والمتكاملة في وحدة تنظيمية واحدة.
وبين الحمد أن الهيكل التنظيمي الجديد يتكون من 12 مديرية منها 7 فنية تخصصية و5 فنية داعمة وإدارية مساندة لافتاً إلى أن هذا الأمر يتوافق مع المعايير العالمية للتناسب بين المديريات التخصصية من جهة والمديريات الداعمة والمساندة من جهة أخرى.
ولفت الحمد إلى أن القرار تضمن أيضاً تخفيض المستوى الإداري لعدد من المديريات ودمجها مع مديريات أخرى بناء على تحليل المهام المنوطة بكل مديرية على النحو الذي يحقق التكامل والسرعة في إنجاز المهام وتطبيق مبدأ الحوكمة حيث تم توطين جميع أنواع الرخص ذات الطبيعة السياحية في وحدة تنظيمية واحدة ضمن مديرية المنشآت السياحية وكذلك توطين جميع المهام المتعلقة بالرقابة وجودة الخدمات في وحدة تنظيمية أخرى تتبع لمديرية القياس والجودة السياحية كما تم تخفيض عدد الدوائر من 77 دائرة إلى 45 دائرة مشيراً إلى أن هذا الأمر سينعكس على سرعة إنجاز المهام وتوزيع المسؤوليات بدقة ما يؤدي إلى تقديم الخدمات بشكل أفضل ووقت أقصر.
S A N A الوكالة العربية السورية للأنباء
