نكتب الخبر بدقّة ومسؤولية

الشريط الأخباري

محليات

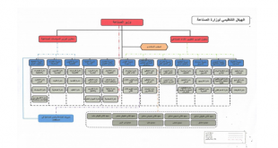
وزارات الصناعة والنقل والاقتصاد والسياحة تعتمد هياكلها التنظيمية الجديدة

دمشق-سانا اعتمدت وزارات الصناعة والاقتصاد والتجارة الخارجية والسياحة والنقل هياكلها التنظيمية الجديدة التي أقرت تماشياً مع مقررات مؤتمر الإصلاح الإداري الذي عقد بدمشق بين الـ 20 والـ 30 من الشهر الماضي. وتضمن الهيكل التنظيمي الجديد لوزارة الصناعة تشكيل مجلس استشاري …

المزيد

إصابة سبعة مواطنين بحادث سير في مدينة حمص

حمص-سانا أصيب 7 مواطنين أحدهم بحال خطرة جراء حادث سير قرب دوار نزار قباني بمدينة حمص. وذكر العميد غياث عاقل مدير الدفاع المدني بحمص لمراسل سانا أن الحادث نجم عن اصطدام سيارة سياحية خاصة بحافلة نقل ركاب ما أدى إلى …

المزيد

الحرارة أعلى من معدلاتها وأجواء سديمية في المناطق الشرقية والجزيرة والبادية

دمشق-سانا تبقى درجات الحرارة أعلى من معدلاتها بنحو 2 إلى 4 درجات مئوية مع تأثر البلاد بامتداد ضعيف للمنخفض الموسمي الهندي يترافق بتيارات شمالية غربية في طبقات الجو العليا. وتوقعت مديرية الأرصاد الجوية في نشرتها صباح اليوم أن يكون الجو …

المزيد

فرع الأمن الجنائي بدمشق يلقي القبض على عصابة تمتهن سرقة الكابلات الكهربائية

دمشق-سانا ألقى فرع الأمن الجنائي بدمشق القبض على عصابة تمتهن سرقة الكابلات الكهربائية من المحولات ومداخل الأبنية في محلتي دمر ومشروع دمر. وذكرت وزارة الداخلية في بيان تلقت سانا نسخة منه اليوم أنه من خلال المتابعة الحثيثة والمراقبة الدقيقة تمكن …

المزيد

مشاركون في المعرض الدولي للشحن والتخليص الجمركي: فرصة لعرض خدماتنا وعقد تفاهمات جديدة

دمشق-سانا أتاح المعرض الدولي للشحن والتخليص الجمركي المقام على أرض مدينة المعارض بدمشق الفرصة أمام المشاركين لعرض خدماتهم في مجال نقل البضائع والسلع وعقد تفاهمات مع الوفود العربية المشاركة. جمال الحكيم من قسم الشحن في شركة أجنحة الشام للطيران أوضح …

المزيد

الهيئة الناظمة للاتصالات: فترة سماح جديدة للأجهزة الخلوية غير المصرح عنها

دمشق-سانا أعلنت الهيئة الناظمة للاتصالات والبريد منح أصحاب الأجهزة الخلوية العاملة على الشبكة السورية لتاريخ 18-3-2021 ولم يصرح عنها فترة سماح لغاية آخر تموز الحالي. وفي بيان تلقت “سانا” نسخة منه أوضحت الهيئة أنها مددت مهلة التصريح للأجهزة الخلوية التي …

المزيد

بمشاركة المجتمع المحلي.. إحداث حديقة الأهداف في مدينة التل

ريف دمشق-سانا يعمل أهالي مدينة التل بريف دمشق على استكمال إنجاز حديقة الأهداف ضمن مبادرة أهلية لتكون متنفساً للأهالي والأطفال للعب وقضاء أوقات ممتعة ومفيدة مع العمل على إنشاء مكتبة ضمنها في القريب العاجل. رئيس المبادرة عمار حسين بين أن …

المزيد

التميز والإبداع تدعو المتفوقين في التعليم الأساسي للانضمام لعائلة الأولمبياد العلمي السوري

دمشق–سانا دعت هيئة التميز والإبداع اليوم الطلاب المتفوقين في شهادة التعليم الأساسي الحائزين علامة 2800 وما فوق والحاصلين في شهادة الإعدادية الشرعية على علامة 2620 فما فوق في المواد الكونية لإبراز تميزهم على مستوى سورية والعالم من خلال الانضمام إلى …

المزيد

سورية تدين بأشد العبارات التدخل الأميركي السافر بشؤون كوبا الداخلية وتعرب عن تضامنها الكامل معها

دمشق-سانا أدانت سورية بأشد العبارات التدخل الأميركي السافر في شؤون كوبا الداخلية الهادف إلى زعزعة الاستقرار فيها وأعربت عن ثقتها بأن هافانا التي واجهت الحصار الأميركي الظالم ستتمكن من التغلب على الهجمة الجديدة التي تتعرض لها والحفاظ على سيادتها. وقال …

المزيد

مشروع إرواء سهول حلب الجنوبية.. إرواء 65 ألف هكتار من الأراضي الزراعية في الريف الجنوبي لحلب

حلب-سانا يعد مشروع إرواء سهول حلب الجنوبية من المشاريع المهمة التي تنفذها المؤسسة العامة لاستصلاح الأراضي ويهدف إلى إرواء 65 ألف هكتار من الأراضي الزراعية والحقول بالريف الجنوبي لمحافظة حلب من خلال إعادة تأهيل منظومة الري التي تعرضت للتخريب بفعل …

المزيد